Instance Verification Kit (IVK)
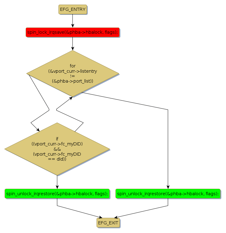
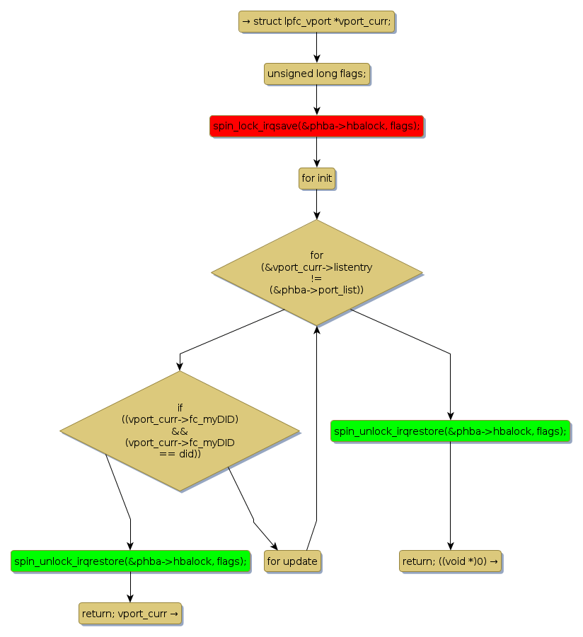
spin lock @ [11797+41+/linux-3.19-rc1/drivers/scsi/lpfc/lpfc_ct.c]
Instance Signature: hbalock
|
The Matching Pair Graph:
|
|
Function Name
|
Control Flow Graph (CFG)
|
Events Flow Graph (EFG)
|
Source Correspondence
|
|
lpfc_find_vport_by_did
|
|
|
[11679+22+/linux-3.19-rc1/drivers/scsi/lpfc/lpfc_ct.c]
|